- AI Fire
- Posts
- 🕹️ Chrome Got Its Own AI Agent
🕹️ Chrome Got Its Own AI Agent
Amazon's 16K-Axe Jobs for AI

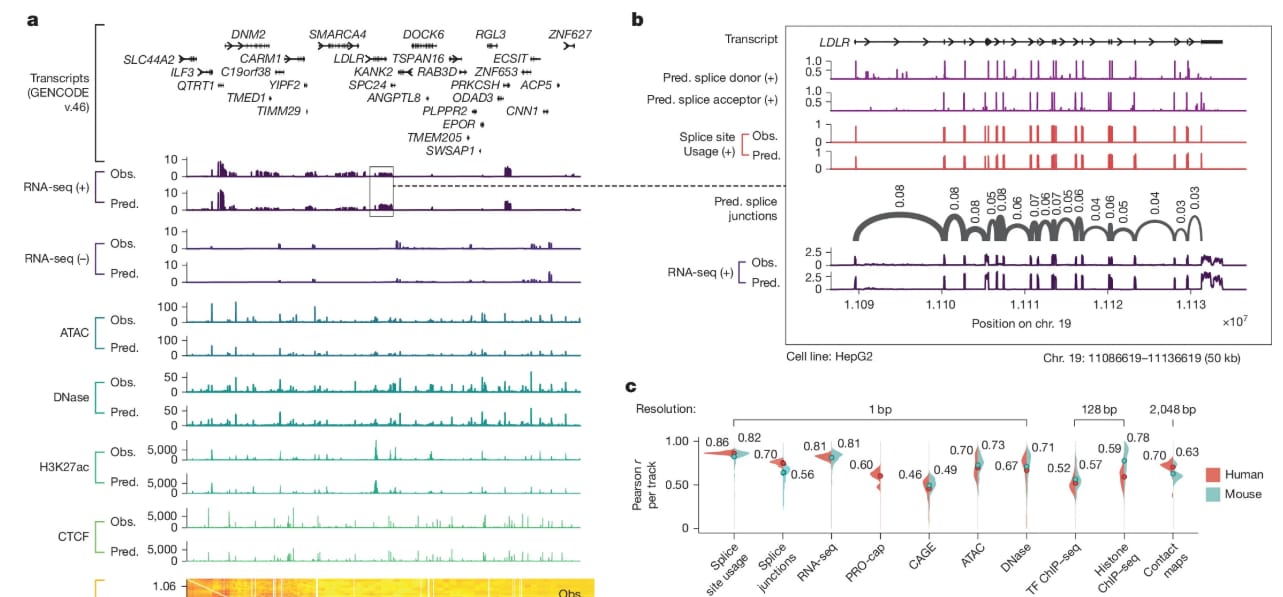
DeepMind is decoding the dark matter of your genome with latest AlphaGenome, a wild new AI that reads the 98% of DNA we don’t understand.
What's on FIRE 🔥
IN PARTNERSHIP WITH WISPR
Better prompts. Better AI output.
AI gets smarter when your input is complete. Wispr Flow helps you think out loud and capture full context by voice, then turns that speech into a clean, structured prompt you can paste into ChatGPT, Claude, or any assistant. No more chopping up thoughts into typed paragraphs. Preserve constraints, examples, edge cases, and tone by speaking them once. The result is faster iteration, more precise outputs, and less time re-prompting. Try Wispr Flow for AI or see a 30-second demo.
AI INSIGHTS
We’ve known for years that most of your genome doesn’t code for proteins. This so-called “junk DNA” has always been a mystery until now.
Now, DeepMind’s new AI model, AlphaGenome, can predict how mutations in these vast regions affect gene expression. It:
Analyzes noncoding DNA, which makes up 98% of the human genome
Predicts how mutations in these regions change gene expression
Combines multiple datasets about gene regulation to model effects more accurately
It’s kind of like AlphaFold but for how your genes turn on and off. It’s accurate and scalable with no weird tradeoffs between length and prediction power.
But it’s not yet clinical-grade, mostly a research tool. It’s only trained on 2 species (humans, mice) so it’s limited across broader biology. If you’re confused, look at this:
AlphaFold → Protein structure.
AlphaGenome → Gene regulation in noncoding DNA.
Each builds on the last, slowly turning the genome into a programmable map.
PRESENTED BY CONSTANT CONTACT
Marketing that runs itself? Yeah, that’s a thing now.
Constant Contact has automation tools that run in the background so you don’t have to. Emails, texts, offers - they go out exactly when you want them to, without needing to hit send every time.
Want to make customers feel seen? Use an automation template to send birthday wishes.
Trying to boost sales? Set up an abandoned cart email, it’s a friendly reminder that often leads to actual purchases.
Got customers who’ve gone MIA? Send a promo or offer to bring them back.
You don’t need to micromanage any of it. Just choose your triggers, like someone clicking a link or leaving something in their cart, and the system handles the rest.
You stay focused on your actual to-do list. The marketing keeps humming in the background.
So, AI Fire readers: Are you ready to stop spending time on repetitive stuff? Then give Constant Contact’s automation tools a try. It’s free to get started, and honestly? It’s kind of a game changer.
AI SOURCES FROM AI FIRE
1. Ultimate Guide to Viral MoltBot (ClawdBot): Most Powerful 'Siri Killer' Never Sleeps. Silicon Valley has been losing its mind over this. It’s an always-on AI agent that runs your computer, remembers your workflows,…
2. Real Reason You’re Still Slow With AI After Months (And How to Fix It Today). These 8 habits block speed, learning, and your progress right now
3. How I Built My Own VIRAL AI Inspirational Finance Channel with Only Free AI Tools. Build high-RPM videos using just free AI tools without camera or hyping
4. 6 ChatGPT Hacks Top 1% Use To Make So Much Money (Most Never Set These Up?). This is how founders turn ChatGPT into a real operator now
2026 VIDEO GUIDE VERSION IN PROGRESS
As we shared in late 2025, big upgrades are coming to AI Fire and all the AI courses inside, now they’re officially underway:
Comprehensive video walkthroughs: All courses re-recorded in 2K with 2025 tools & real client projects.
Interactive livestreams: We will be hosting regular livestreams featuring live Q&A, live builds & peer reviews
We’ve reworked everything to make sure you're learning with the most advanced tools of 2026. Our creator is currently re-recording every lesson/guide with updated tips, tricks, and workflows.
This is the first step toward launching weekly livestreams. If you have any ideas, comments, or feedback for our new creator, feel free to leave a comment.
Important Note: If you’re already enrolled in AI Mastery AZ course, then use this link to watch the updated videos directly in your course dashboard, and explore all the new 2026 lessons as they’re added.
TODAY IN AI
AI HIGHLIGHTS
🔍 Yahoo just launched Scout, an AI search engine that lets you search the web and chat with Claude at the same time. Real links, no hallucinations. Try it for free here.
⚠️ Andrej Karpathy warns a “slopocalypse” is coming in 2026. Why? Claude & Codex agents got too good, too fast; with dozens of other interesting thoughts on AI.
🚀 Google Chrome is basically an AI agent now. Side panel, "auto browse" agent, image editing, even Gmail sync are all live for you. Early access is rolling out now.
🛍️ 2026 is the year Meta ships “personal superintelligence.” Zuckerberg teases that agentic commerce tools are coming for your data, your habits, and your feed.
💣 Amazon is laying off 16,000 employees, its second major cut in 3 months, to streamline for the AI race. Internal memo was even leaked before the blog dropped.
💰 Big AI Fundraising: Anthropic raised $20B at a $350B valuation. Revenue forecast for 2026 is now $55B but they don’t expect to be cash flow positive until 2028.
NEW EMPOWERED AI TOOLS
🧠 Kimi K2.5 is Kimi's most intelligent model to date in Agent, code, visual understanding, and a range of general intelligent tasks
🔬 OpenAI’s Prism is a free workspace for scientists to write and collaborate on research, powered by GPT-5.2
📧 AutoSend is an email platform for marketers, developers who need reliable transactional and marketing emails without pricing headaches
🔥 Rumora finds viral videos in your niche and places your brand naturally in the top comments. 100k+ reach in 7 days, guaranteed
AI BREAKTHROUGH
You probably thought the frontier model race was locked up, OpenAI, Anthropic, Meta, maybe Mistral if we’re lucky.
But out of nowhere, Arcee AI, a scrappy 30-person startup, dropped Trinity, a 400B parameter model with a truly open license, built from scratch in 6 months, for $20M. It comes in 3 flavors:
Trinity Base - raw, minimal post-training.
Trinity Large Preview - lightly tuned for instruction following.
Trinity TrueBase - zero post-training, built for labs or companies that want a clean foundation.
CEO Mark McQuade (ex-Hugging Face) worried about relying on China-sourced open models or Meta's shifting licenses, so they went all-in on training their own.
All three are free to download. It benchmarks against Meta’s Llama 4 Maverick and China’s GLM-4.5... and in some coding, math, and reasoning tasks, it actually wins.
This is a frontier-grade U.S. open model built on a startup budget, and it might be exactly what open source AI needs right now.
We read your emails, comments, and poll replies daily
How would you rate today’s newsletter?Your feedback helps us create the best newsletter possible |
Hit reply and say Hello – we'd love to hear from you!
Like what you're reading? Forward it to friends, and they can sign up here.
Cheers,
The AI Fire Team







Reply